| Autor |
dziwne odgłosy |
rasz
Użytkownik

Postów: 8
Miejscowość: Wielkopolska
Data rejestracji: 28.06.16 |
| Dodane dnia 03-09-2016 03:11 |
|
|
Cześć, mam problem z moim 944 2.7 automat jeżdżę od kilku dni podczas przejażdżki autkiem słychać dziwne uderzenia od spodu w pierwszy dzień myślałem że najechałem na jakiś duży kamień ale sytuacja się powtarza, przeważnie gdy spuszczam nogę z gazu przy prędkościach powyżej 90 km/h.ale nie za każdym razem. Sprawdzałem na kanale czy są luzy lub coś niepokojącego ale nic nie zauważyłem chociaż wydaje mi się że wał jest za blisko belki ale mogę się mylić poniżej zdjęcie. Nie mam pojęcia czy przyczyną jest poduszka na skrzyni czy też coś innego mam nadzieje że nie jest to tłumik drgań. Zanim pojadę do mechanika i zacznie wszystko rozbierać jak już mi oznajmił to chciałbym się poradzić może któryś z was spotkał się z takim przypadkiem to będę wdzięczny za wskazówki jak zdiagnozować i usunąć ten problem. Nie wiem czy jest to powiązane ale na zimnym silniku przez 3-4min słychać stukanie od spodu jakby tłumik o coś uderzał ale na pierwszy rzut oka z tłumikiem wszystko jest ok
944 2.7
rasz dodał/a następującą grafikę:
 |
|
| Autor |
RE: dziwne odgłosy |
Lajka
Użytkownik
Postów: 1284
Miejscowość: Jakieś takieś
Data rejestracji: 13.07.08 |
| Dodane dnia 03-09-2016 08:00 |
|
|
ja się nie znam Panie, może ktoś ze speców '44 się odezwie - ale czy w automatach nie zdarza się zerwanie "gumy sprzęgła" przy silniku?
To daje chyba dość podobne odgłosy.
Prawdziwy nick -> Łajka  |
|
| Autor |
RE: dziwne odgłosy |
max944
Użytkownik

Postów: 1220
Miejscowość: Ząbkowice Śląskie
Data rejestracji: 12.01.07 |
| Dodane dnia 03-09-2016 10:14 |
|
|
Nie chcę cię stresować, ale znając moje przygody z automatami takie odgłosy kończyły się remontem skrzyni :-/
Radzę podjechać do serwisu automatów który się zna i nie zaczyna od rozbierania skrzyni, bo swego czasu trafiłem na magiczny warsztat :-) który rozebrał pół auta, złożył powymieniał uszczelniacze i ciekło więcej niż przed wymianą :-)
Zerwanie gumy bardzo prawdopodobne 
Max944 ( Dominik )
Jest:
Renault Captur '24, Mercedes S350 '04, Mini Cooper '05, Chrysler Sebring '09
Kiedyś było:
944 '86
924 '84
Edytowane przez max944 dnia 03-09-2016 10:15 |
|
| Autor |
RE: dziwne odgłosy |
rasz
Użytkownik

Postów: 8
Miejscowość: Wielkopolska
Data rejestracji: 28.06.16 |
| Dodane dnia 03-09-2016 22:08 |
|
|
Byłem już u fachowca od skrzyń twierdzi że jest wszystko O.k więc też mi się wydaje że to guma. Pod koniec tygodnia jadę na warsztat więc będzie trzeba po kolei wszystko sprawdzać. Bynajmniej będę wiedział co jeszcze trzeba wymienić. Dzięki za odpowiedz
944 2.7
rasz dodał/a następującą grafikę:
 |
|
| Autor |
RE: dziwne odgłosy |
PIeszczoH
Użytkownik
Postów: 4953
Miejscowość: Piaseczno
Data rejestracji: 07.04.06 |
| Dodane dnia 04-09-2016 11:00 |
|
|
Przyczyn może być wiele, ja miałem puknięcie wchodząc w lewy zakręt. Okazało się ze urwały się tłumiki drgań pompy paliwa i pukała o nadwozie. A moze półosie maja luz i stukają ? Trzeba poszukać pomiachac czym się da.
SPRZEDAM:
ORYGINALNE ZESTAWY FILTRÓW 924S/944/S/S2/968
http://924.pl/forum/viewthread.php?forum_id=11&thread_id=11740
Przewody Paliwa:
http://924.pl/forum/viewthread.php?forum_id=11&thread_id=9843#post_149432
Tarcza sprzęgła 924S/944/S2 http://www.924.pl/forum/viewthread.php?forum_id=11&thread_id=6169#post_93610
rurka do nagrzewnicy 944: http://www.924.pl/forum/viewthread.php?forum_id=11&thread_id=6127
element wybieraka przy skrzyni http://www.924.pl/forum/viewthread.php?forum_id=11&thread_id=5936
tłoki 2,7 http://www.924.pl/forum/viewthread.php?forum_id=11&thread_id=5970
stab 20mm http://www.924.pl/forum/viewthread.php?forum_id=11&thread_id=5239#post_78519
Rolka napinająca rozrządu 24s/44 http://www.924.pl/forum/viewthread.php?forum_id=11&thread_id=6291
KUPIĘ:
mocowania/uchwyty spoilera przód 944/944S http://www.924.pl/forum/viewthread.php?forum_id=11&thread_id=6186
ZAMIENIĘ - BŁOTNIKI 944 I EU na BŁOTNIKI 944 I US
Szukam:
http://924.pl/forum/viewthread.php?forum_id=17&thread_id=6071#post_92228
SZUKAM ZDROWEGO 924S - może mieć korbę co wyszła bokiem, albo być niekompletna, ważne żeby buda była prosta bez tony szpachli i korozji.
__________________________
Porsche 924S '86 3,0 210PS
Jeep Grand Cherokee 2001 V8 - sprzedany
Honda Accord Aerodeck '89 - sprzedana
Garbus '60 - skończył w rękach Porsza
__________________________
Porsche 924 - Nothing even come close
Edytowane przez PIeszczoH dnia 04-09-2016 11:01 |
|
| Autor |
RE: dziwne odgłosy |
Qbak
Użytkownik

Postów: 7514
Miejscowość: Rawa Mazowiecka/Warszawa
Data rejestracji: 03.08.07 |
| Dodane dnia 04-09-2016 15:39 |
|
|
Żeby zdjęcia pojawiały się na forum w ich nazwie nie może być polskich znaków
oraz spacji.
Tak jak Panowie podpowiadają warto sprawdzić czy to przypadkiem nie zerwana guma.
Powodzenia.
924 2.0 N/A - 83' Targa LM8U
924 CUP
Tor Poznań 2:04,992 |
|
| Autor |
RE: dziwne odgłosy |
rasz
Użytkownik

Postów: 8
Miejscowość: Wielkopolska
Data rejestracji: 28.06.16 |
| Dodane dnia 04-09-2016 18:02 |
|
|
Jasne że sprawdzę tą gumę dzięki, ale i tak niepokoi mnie ten wał czy powinien być tak blisko belki że nie idzie włożyć nawet śrubokręta pomiędzy. Ale możliwe że jestem przewrażliwiony, była taka opcja że to poduszka od skrzyni.
944 2.7
rasz dodał/a następującą grafikę:
 |
|
| Autor |
RE: dziwne odgłosy |
rasz
Użytkownik

Postów: 8
Miejscowość: Wielkopolska
Data rejestracji: 28.06.16 |
| Dodane dnia 20-09-2016 12:10 |
|
|
witam ponownie, znalazłem przyczynę stukania spod autka ale nie do końca wiem co poszło nie tak tz. po ściągnięciu wału sprawdziłem tłumik drgań i jest założony nowy który musiał zakładać poprzedni właściciel w Niemczech problem polega na tym że tłumik drgań ociera, jak na zdjęciu poniżej z tego co widziałem tuleja i zabezpieczenie było założone O.k zgodnie ze schematem. Jeżeli ktoś z was spotkał się z podobnym zjawiskiem, będę wdzięczny za wskazówki jak go założyć poprawnie.
944 2.7 |
|
| Autor |
RE: dziwne odgłosy |
rasz
Użytkownik

Postów: 8
Miejscowość: Wielkopolska
Data rejestracji: 28.06.16 |
| Dodane dnia 20-09-2016 12:14 |
|
|
zdj 1
944 2.7
rasz dodał/a następującą grafikę:
 |
|
| Autor |
RE: dziwne odgłosy |
rasz
Użytkownik

Postów: 8
Miejscowość: Wielkopolska
Data rejestracji: 28.06.16 |
| Dodane dnia 20-09-2016 12:15 |
|
|
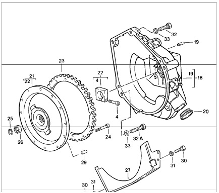
schemat
944 2.7
rasz dodał/a następującą grafikę:
 |
|
| Autor |
RE: dziwne odgłosy |
Qbak
Użytkownik

Postów: 7514
Miejscowość: Rawa Mazowiecka/Warszawa
Data rejestracji: 03.08.07 |
| Dodane dnia 20-09-2016 23:21 |
|
|
Numer 26 na schemacie to tulejka dystansująca. Jest u Ciebie?
Jest w rozmiarach do 1 do 8 (chyba chodzi o mm). Trzeba zobaczyć
w manualu serwisowym ile musi być luzu i gdzie go mierzyć. Raz
składaliśmy skrzynię od automatu, ale zostawiliśmy luz taki jak
było i bez problemów auto jeździ do dziś. Może w ogóle ktoś
zapomniał włożyć i dlatego tłumik tarł o koło zamachowe.
924 2.0 N/A - 83' Targa LM8U
924 CUP
Tor Poznań 2:04,992 |
|